Ewiges Licht
Schon vor vielen Jahren hatte ich für ganz liebe Freunde aus der schönen Rhön bei Fulda einige kleine Taschenlampen gebaut, die mit einer AA-Zelle wochenlang Licht für deren stromlose Waldhütte lieferten. Basis für die Schaltung ist die Schaltung "Joule-Thief", welche Batterien bis auf die Basis-Emitter-Spannung entleeren kann (0,6V). Diese Idee hatte ich aufgegriffen und für meine Anforderungen optimiert. Heraus kam das "Ewige Licht". Problematisch ist, dass eine Entladung einer Alkaline-Batterie auf 0,6V diese zum Auslaufen bringen kann. Man muss also aufpassen - obwohl die Batterie bis zum Auslaufen verbraucht ist, leuchtet die LED immer noch. Am Besten bei längerem Nichtgebrauch die Batterie entnehmen.
Die Idee dahinter: Wenn in Elektrogeräten Batterien "leer" sind, dann sind sie um 0,5 Volt auf etwa 1 Volt entladen. Es ist aber noch viel Energie in der vermeintlich "leeren" Batterie drin. Diese Schaltung kann eine Batterie bis auf etwa 0,6 Volt entladen. Das bedeutet, dass etwa 1/5 bis 1/4 der gesamten Batterieenergie durch diese Schaltung nutzbar gemacht wird, welche sonst verloren wäre:
Die Kurve zeigt die Entladung einer AA-Alkaline-Zelle mit etwa 100 mW. Die Fläche unter der Kurve entspricht der Energie in der Batterie. 1/2 Wh zwischen 1V und 0,6V macht die kleine Schaltung nutzbar.
Die Schaltung liefert ohne LED bis zu etwa 60V Ausgangsspannung. Genug um kleine LED-Ketten wie Weihnachtsbeleuchtungen aus einzelnen "leeren" Zellen zu speisen. Bei mir hat das mit einer LED-Kette aus 9 roten LEDs mit einer Mono-Zelle funktioniert. Seit 1/2 Jahr leuchten diese ununterbrochen in meiner Werkstatt.
Aktuell hat ein Freund mit einem Dachzelt ebenfalls mein "Ewiges Licht" angefordert, als Nachtlicht, damit er nachts die Leiter findet, wenn er mal austreten muss. Das hat mich motiviert, diese nützliche kleine Schaltung zu veröffentlichen.
Achtung! Neue Erkenntnisse! (2022)

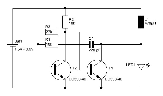
Zur Funktion. Die zwei Transistoren mit C1, der Spule L1 und den Widerständen bilden einen Multivibrator, der den Strom durch die Spule ein- und ausschält. Jedesmal beim Ausschalten versucht das zusammenbrechende Magnetfeld der Spule den Stromfluss aufrecht zu erhalten. Es wird eine Spannung induziert, die zur Batteriespannung hinzukommt. Die induzierte Spannung kann etwa 60V erreichen, allerdings ist die in der Spule gespeicherte Energie gering. Die Spannung wird durch die LED auf deren farbspezifischen LED-Spannung begrenzt. Es ist darum egal, welche Farbe die LED hat. Die Wahl der Spule ist ebenfalls unkritisch. Alles über 300µH sollte funktionieren. Man kann einen Ferritstab einer alten MW-Antenne nehmen und 100 bis 300 Windungen Kupferlackdraht darum wickeln. Die kleine Festinduktivität kostet aber nur wenige Cent und verbraucht fast keinen Platz. Der Kondensator ist mit 220pF relativ klein. Dafür strahlt die LED sehr hell.
Die Platine dazu:

Eine volle AA-Zelle läuft damit mindestens zwei Monate ohne Unterbrechung - eher drei.
In einer handelsüblichen 2xAA-Batteriebox kann sie problemlos installiert werden. Diese wird zu einer winzigen Taschenlampe. Die kleine Induktivität sieht aus wie ein Widerstand, sie befindet sich neben den zwei Transistoren:


Update 18.01.2021: C1 von 220pF auf >=10nF erhöhen
Wie erwähnt hatte ich die Schaltung für eine stromlose Waldhütte konzipiert. Damals waren 100nF für C1 verbaut. Die Schaltung war zwar geringfügig dunkler, aber sie lief dafür viel länger.
Das fiel mir auf, darum habe ich die Schaltung in SPICE modelliert und simuliert. Hier das Ergebnis, zunächst mit 220pF:

Die Frequenz liegt bei 28kHz. Die Spule liefert noch 3mA an die LED zum Zeitpunkt des Einschaltens von Q2. Das ist nicht optimal für den Wirkungsgrad, darum habe ich C1 stufenweise auf 100nF erhöht. Bei 10nF hatte ich das beste Ergebnis erzielt:

Fazit: Den Kondensator mit >= 10nF zu wählen ist besser als 220pF.
Der Oszillator schwingt mit etwa 27 kHz. Die Spule hat sich vor einem erneuten Laden entladen, das ist optimal. Bei C1 = 10nF .. 200nF und sogar >220nF ist das so. Zum Zeitpunkt des Einschaltens von Q2 müsste der Strom in der Spule mit etwa 3,2mA/µs linear ansteigen gemäß der Formel:

Für rund 12µs Einschaltzeit des Spulenstroms über Q2 wären das im Idealfall 38mA.
In der Simulation trifft die Theorie auch für den linearen Anstieg des Spulenstroms zwischen 3µs und 10µs zu. Dort sind es bei abgelesenen rund 7µs und errechneten 3.2mA/µs 22,4mA. In der Simulation sind es rund 21mA. Kommt also ziemlich genau hin. Man sieht aber auch, dass der lineare Anstieg des Spulenstroms sich zum Zeitpunkt nach 10µs nicht fortsetzt. Auch darum zeigt die Simulation im Ergebnis etwas geringere Werte als die Mathematik es errechnet. Das liegt daran, weil ich "echte" Bauteile in der Simulationssoftware ausgewählt habe, nicht ideale. Im Wesentlichen liegt es an den Widerständen der Batterie, den Kapazitäten der Spule und der CE-Spannung von Q2. Die Dimensionen passen aber im Grundsatz.
Beim Ausschalten von Q2 bricht das Magnetfeld der Spule zusammen und versucht, den Stromfluss aufrecht zu erhalten. Der Stromfluss geht durch D1, welche leuchtet. Die zuvor gespeicherte magnetische Energie in der Spule wird als Strom an D1 zurückgegeben und das mit hohem Wirkungsgrad. Blau ist der Spulenstrom, Grün der Strom durch die LED.

Heute habe ich mal das Licht auf dem Steckbrett aufgebaut. Zum Messen der Stromverläufe habe ich einen 10 Ohm -Widerstand in Reihe zur Diode geschaltet:

zunächst mit 220pF:

... dann mit 10nF:

Frequenz und Stromhöhe weichen von der Simulation ab. Das liegt am fliegenden Aufbau mit seinen parasitären Kapazitäten und Induktivitäten sowie Widerständen. Auch der Messwiderstand beeinflusst alles, aber die Kurvenformen entsprechen der Simulation.
Die Schaltung habe ich als Drahtmodell in einen Bilderrahmen eingebaut:


Weitere Anwendungen 2021:
Auf Wunsch meiner Tochter habe ich ein "Handtaschenlicht" gebaut. Es weicht nur unwesentlich vom Schaltplan ab. Die Induktivität ist verdoppelt auf 1mH (ich hatte keine anderen mehr), 3 weiße LED werden parallel betrieben, damit es heller wird. Sonst hat sich nichts geändert.

Weihnachtslichterkette aus dem 1€-Shop
36 LED leuchten viele Tage mit dem Ewigen Licht. Auch hier die Kapazität auf 1mH erhöht, weil alle 470µH-Kapazitäten aufgebraucht waren. Funktioniert auch gut.

Laufzeittest
Als Prototyp hatte ich 2015 ein Ewiges Licht mit einer Spule 1,5mH und C1 = 33pF ausgestattet und in einen Ast eingebaut. Das habe ich neulich auf Ausdauer getestet:


Wie man am Aufkleber der Batterie erkennen kann, wurde sie am 22.09.2021 eingelegt. Heute ist der 14.12.2021. Die LED leuchtet noch immer, aber schwach. Zu schwach um noch als Taschenlampe nutzbar zu sein. Aufgrund der sinnvollen Laufzeit von ca. 73 Tagen ergibt sich bis heute ein durchschnittlicher Stromverbrauch von 1,14 mA (angenommene Kapazität der Batterie 2 Ah).
Die Abhängigkeiten der Laufzeiten vom Kondensator ließen mir keine Ruhe
Das alte Licht des Laufzeittests hatte 33pF als Kondensator und 1,5mH als Induktivität. Es war nur unwesentlich dunkler als die Versionen mit größeren Kondensatoren oder kleineren Induktivitäten, aber hielt viel länger durch. Das wollte ich genauer wissen, darum habe ich ein Drahtmodell gebaut, das anpassbare Bauteile ermöglichte, um die Wirkung verschiedener Kondensatoren auf den Effektivwert des Strombedarfs zu ermitteln:
Dort hatte ich eine Spule mit 1,5mH und verschiedene Kondensatoren und Spannungen eingesetzt und bin dem unterschiedlichen Stromverbrauch in Abhängigkeit der Batteriespannung und Kondensatorgröße auf die Spur gekommen. Der Messwiderstand hat 100 Ohm und misst übers Oszilloskop den Strom aus der Batterie in die Spule.
Erster Versuch mit C = 10nF, 1,5V:

Die Frequenz ist niedrig, die Induktivität vollständig geladen, die Spule wirkt fast nur noch durch ihren ohmscher Widerstand und der Effektivwert liegt bei rund 10mA. Nicht optimal. Die Batterie hält auch nur etwa 10 Tage durch.
Zweiter Versuch mit 240pF, 1,5V:

Schon besser, nur noch 690mV an 100 Ohm = 7mA. Der Spulenstrom steigt aber nicht linear an - ein linear steigender Strom ist ideal. Rund zwei bis drei Wochen Betrieb sind trotzdem möglich.
Nächster Versuch 22pF, 1,5V:

Diese Konstellation ist fast die Selbe wie im "Ur-"ewigen Licht. Die Lebensdauer der Batterie steigt enorm und das bei unwesentlich schwächerem subjektiven Helligkeitsempfinden. Das liegt auch daran, dass der Strombedarf noch von einem anderen Faktor abhängt - der Versorgungsspannung. Senkt man diese z.B. auf 1,23V ab (die Batterie leert sich) sinkt der effektive Spulenstrom:

der effektive Strom beträgt bei 22pF und 1,23V durchschnittlich nur noch 1,46mA. Damit hält eine AA-Zelle zwei bis drei Monate durch. Das hat sich ja bei der Ur-Version bestätigt. Wenn man lange Laufzeiten möchte ist dies die aktuelle Version: 1,5mH als Induktivität und 22pF für C2.


